新业务大幅减亏+行业竞争缓和,净利率迎来拐点,维持“买入”评级
2026年公司洗衣机/洗地机/割草机预计分别减亏4/2/1亿元,预计洗地机整体、扫地机国内市场有望扭亏为盈,割草机有望实现盈亏平衡,考虑到2025H2内销市场自补对净利润产生负向影响以及新业务亏损,2026年新业务大幅减亏以及外销市场20%以上增长,我们下调2025年、上调2026-2027年盈利预测,预计2025-2027年归母净利润为13.4/24.1/32.0亿元(2025-2027年原值分别为15.3/23.8/31.4亿元),对应EPS为5.17/9.28/12.35元,当前股价对应PE为27.6/15.4/11.5倍。石头科技已成扫地机器人全球第一品牌,看好公司品牌优先策略下,收入规模快速提升,盈利能力企稳改善,维持“买入”评级。
核心问题:石头科技内销没有持续亏损的逻辑
问题一:石头2025Q3亏损,科沃斯盈利的主要原因是(1)成本方面,石头采用“加量不加价”策略,新品对较多功能进行迭代升级,导致总成本没有明显下降,科沃斯主要强调滚筒活水洗地机功能,并采用极致降本策略,主力产品成本较石头低约500元;(2)营销效率方面,科沃斯“活水先地、不以脏拖脏”的营销概念更容易被消费者接受,有更高的营销效率。我们预计2026年石头将会推出多款滚筒产品以应对行业竞争,同时,双转盘和平板拖产品可以保持更高毛利。
问题二:石头内销没有长期亏损的逻辑,主要原因是(1)用“滚筒”打“滚筒”,与竞品成本差异大幅缩小,即使行业继续发起自补,也不会同现很大盈利差异;(2)2026年我们预计石头会采取双转盘+滚筒+平板拖多方案并行的策略,滚筒用来应对价格竞争,双转盘和平板拖由于竞品不再迭代,可以保持更稳定的价格。(3)我们预计2026年科沃斯将继续追求高质量经营,不会发起大规模价格战。
问题三:2026年国补政策对石头科技的影响,2026年我们预计扫地机品类没有国补只有区域补贴,公司不再进行自补情况下盈利能有望环比回升,且石头2025年的净利润主要来源为海外,国内即使不产生盈利也对净利润将不构成影响。
2026年扫地机器人行业竞争进一步缓和,“突发”应对价格战的次数将减少
我们预计扫地机行业竞争缓和,龙头效应凸显,分品牌来看:(1)iRobot:杉川作为其最大ODM代工商,出于自救行为收购股权,低成本运营策略下,预计份额持续流失。(2)追觅:国内在费用投放减弱下,市场份额已降至个位数;北美市场市占率仍为个位数;石头加速拓展西南欧后,追觅欧洲核心市场增速放缓;(3)云鲸:国内市场份额徘徊不前,海外市场销售占比低,成本较高,导致盈利情况持续不佳。(4)大疆:2025年推出首款ROMO系列产品,新品首发后市占率明显下滑并且处在低位。(5)美的:2024年扫地机业务亏损超2亿元后,战略方向转移,投入减少下市占率下滑显著。(6)科沃斯:对净利润的要求高。
未来展望:新渠道、新区域、新品类带来新动能,预计26年外销增20%+
我们认为石头在全球仍然具有较高的天花板,新渠道、新区域及新品类将为公司发展提供新的动能。(1)新渠道:扫地机美国线下持续拓展,石头扫地机产品突破Costco渠道,Target渠道SKU增加。(2)新区域:法国、西南欧、东欧市场市占率稳步提升,俄罗斯、澳洲、中东、东南亚及市场持续突破。(3)新品类:洗地机国内市占率形成突围,海外渠道入驻加速;割草机业务在2026年CES展上发布多款新品,德国市场正式开售,预计三月发货,2026年有望实现盈利。
风险提示:需求下滑风险;原材料价格波动风险;海外业务开拓不及预期等





1
市场的担心:
净利率下跌与行业竞争何时能改善
2025Q3以来,公司股价出现下跌,主系以下原因:
(1)2025Q3国内扫地机业务亏损。公司由于2025Q3国家以旧换新补贴暂停,同行业厂商发起自补,公司为了维持市场占有率以及不影响双十一流量选择跟进,导致2025Q3国内扫地机、洗地机业务出现亏损。但是2025Q3外销的收入和净利率均符合预期。
(2)2026年如果扫地机器人行业没有国补,是否对石头和行业有较大影响。
(3)担心国内外市场价格战以及未来净利率仍不稳定,业绩预测难度大。
(4)2025Q3洗衣机业绩仍亏损,对未来洗衣机以及新业务割草机品人的亏扣有担忧。

2025年公司净利率下降主要是非扫地机业务亏损带来的。由于2025年公司净利率下降较多,很多投资人直接归因于扫地机器人行业竞争加剧以及费用投放失控,实际上,2025年净利率大幅下降的主要原因是非扫地机业务的亏损。我们预计2025年洗衣机业务亏损5-6亿元,洗地机亏损约2亿元,割草机器人由于开模具以及前期铺垫渠道等投入亏损约1亿元。我们推算2025年扫地机净利率仍有约13%。
展望2026年,我们预计洗地机/洗地机/割草机/扫地机内销分别减亏约4/2/1/1亿元,并且洗地机、扫地机内销会扭亏为盈,割草机全年可实现盈亏平稳。收入端来看,预计扫地机外销可保持在20%以上收入增长;扫地机内销由于不贡献太多净利润,收入增速或高或低对于整体净利润影响较小;洗地机全年收入有望达40-50亿元,且外销占比可达到20-30%。
扫地机内销:2025年扫地机品类净利率预计为微亏,亏损原因主系2025Q3国家以旧换新补贴暂停,同行业厂商发起自补,公司为了维持市场占有率以及不影响双十一流量选择跟进,叠加主力产品成本高于竞品,从而出现亏损。2026年,推出滚筒新品以“滚筒打滚筒”补足成本劣势、并且暂时没有自补,较大概率扭亏为盈。
扫地机北美:2025年扫地机品类净利率预计为中高个位数,北美地区净利率同比2024年有较大下滑主系中美关税影响,2025Q3起公司越南产能已经能够满足北美出货需求,随着国内出品美国关税下降以及越南、马来西亚产能持续释放,净利率有望边际改善。随着突破美国COSTCO渠道,TARGET渠道增加SKU,未来线下或贡献更多增量。
欧洲:2025年扫地机品类净利率预计接近20%,2025Q2、Q3盈利能力保持相对稳定。随着法国、意大利等西南欧国家的快速布局,或成为拉动欧洲增长的新动能。
亚太:2025年扫地机品类净利率预计约20%,盈利能力保持相对稳定。俄罗斯市场、澳洲、中东、东南亚成为新的增长点。
影响石头科技2026年净利润的主要因素是洗衣机、洗地机、割草机以及扫地机内销的减亏,以及扫地机外销市场的增长。
根据IDC数据,2025Q1-Q3石头科技以378.8万台出货量及21.7%的市场份额排行全球第一,其中北美市场亚马逊平台扫地机市占率达40%;德国亚马逊平台市占率达到42%;亚太市场澳洲与中东亚马逊平台市占率稳居第一,日本市场洗地机销量同比暴涨500%。
我们看好2026年公司在北美区美国线下渠道拓展、欧洲区西南欧、东欧市场份额持续提升以及亚太区中东、东南亚稳步推进下,外销仍然维持20%以上增长。

2
内销市场:没有长期亏损逻辑
产品策略:石头科技的产品策略是“加量不加价”策略。石头扫地机主力产品处于4000价格带,每年都会推出这个价格带新品,新品会增加新功能,例如P20 Ultra Plus增加了拖布拆装、吸力增大到25000Pa、80度洗拖布升级到100度,新增延墙结构光、45度热风烘干升级到55度等,同时采用升降LDS方案成本也较高。石头的降本能力体现在了“加量不加价”,但是新品总成本并没有明显下降。科沃斯2025年产用的则是“极简”或“降本”产品策略,科沃斯的T80S主要强调滚筒活水洗地功能,并没有“堆料”很多新功能,因为科沃斯的降本体现在成本直接下降。此外,科沃斯通过增加零部件自供比例以及更换二线供应商,物料成本下降较多。石头在2025Q3用高成本的双转盘产品应对科沃斯低成本的滚筒产品,这是双方成本差距以及盈利能力差距的主要原因。
成本差异:我们拆解石头P20 Ultra Plus和科沃斯T80S的成本,发现成本有约500元的差异。本表格为科沃斯T80S刚上市时成本测算,伴随销量增长,预计当下硬件物料成本会低于表中测算值。

营销效率:科沃斯能用低成本滚筒产品与石头高成本的双转盘产品竞争的主要原因在于,消费者对于“活水洗地、不以脏拖脏”这个营销概念较易接受,无需宣传其他功能就可以实现较好的营销转化效率。石头在2025Q3并无滚筒活水洗地产品,以双转盘产品应对,但石头在2025Q4开始推出滚筒产品P20活水版,就在一定程度上解决了这个问题。我们预计,2026年石头会推出更多滚筒产品,2026年1月已经推出新滚筒产品P20 Ultra活水版,进一步补全滚筒产品SKU以应对行业竞争。
科沃斯滚筒的成本优势+营销效率高,使2025Q3石头与科沃斯内销净利率出现分化。对于科沃斯来说,2025Q3国补暂停后的自补,更像是一种以价换量,并非恶意价格竞争。对于石头来讲,7月并没有跟进,但是由于7月内销市占率下降较多,担心影响到双十一流量,在8月开始跟进,最终造成2025Q3扫地机、洗地机内销出现亏损。
我们认为2026年石头可以采取“滚筒打滚筒”的战略,石头与科沃斯的成本差异和营销效率差异将不再明显,内销净利率差异会缩小。我们主要回答以下问题来论证石头内销没有长期亏损逻辑:
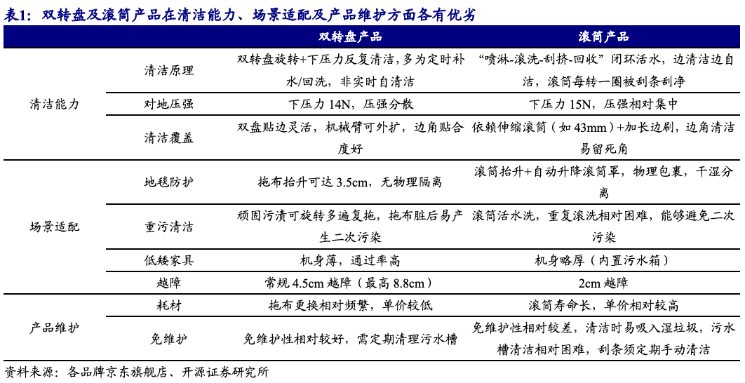
(1)滚筒方案是否会成为未来扫地机器人唯一的主流方案。滚筒方案的主要卖点“活水洗地”这个卖点是非常容易被消费者所接受,特别是初次接触扫地机器人的消费者,2025年国内滚筒类扫地机占比不断提升。但随着消费者的反馈和口碑传播,滚筒类产品也暴露出一些问题。
滚筒产品的优点:活水洗地,不以脏拖脏。
滚筒产品的缺点:机身上滚筒周边的污水过滤槽容易残留污渍,还不能做到免维护,贴边能力、越障能力和进入低矮空间能力都不如双转盘产品。
因此,我们认为,目前尚不能断定,滚筒会成为未来唯一的主流方案。从2025年内销市场各品牌市占率来看,石头即使没有主推滚筒产品,市占率仍在提升。
(2)预计2026年石头会采取双转盘+滚筒+平板拖多方案并行,维持毛利率更有主动权。我们认为公司主力机型仍以双转盘产品为主,滚筒用来应对价格竞争,双转盘和平板拖由于竞品不再迭代,可以保持更稳定的价格和毛利率。
A.滚筒方案:我们预计2026年石头会继续推出多款滚筒产品,类似2025Q4,同一款机型可能存在滚筒活水版以及双转盘版。参照2025Q4石头推出的滚筒产品P20活水版以及2026Q1推出P20 Ultra 活水版,同个型号的活水版可能主打性价比,硬件简配,而双转盘产品则会增加一些新功能,活水版产品可以作为补充方案,预计未来G系列也将推出滚筒产品,丰富多价格带产品以拓展滚筒市场。
B.双转盘方案:我们预计2026年双转盘产品仍为石头主力机型,会继续增加一些探索性的新功能,例如新增了“轮足”连续越障功能。由于石头双转盘产品持续有产品迭代,会有更主导的定价权,也会是毛利率相对较高的产品。
C.平板拖方案:平板震动拖布在国内外仍有很多粉丝,2026年1月,石头国内主推的新品G30S Pro就采用声波震动擦地系统,新增平板拖布外扩贴边功能,并在宣传方案中标注是“旗舰专属”,突显是高端方案。
2026年CES展石头发布三款新品(Saros 20、Saros 20Sonic、Saros Rover),首创轮足方案更踏实可落地,除可爬楼梯的Rover外,在走量机型上也升级了相似的轮足方案提高越障能力。具体来看各产品:
A.Saros 20:采用轮足方案,可连续越障4.5+4cm两个台阶;双转盘拖布,拖布提升3.5cm;35000Pa吸力再次升级;
B.Saros 20 Sonic(国内G30S Pro):采用最新一代声波清洁技术,采用行业首创可伸缩贴边平板拖布,导航避障使用升降LDS方案,其余功能与Saros20相同。
C.G-Rover:全球首创轮足扫地机器人,可以上台阶,实具身智能产品现楼梯清洁与复杂地形的跨越,标志着石头扫地机产品从二维地面向三维空间迈进。
(1)预计2026年科沃斯仍追求高质量经营,不会发起价格战。
从2025年经营战略来看,科沃斯比较追求高质量经营,亏钱抢份额的概率较小。2025Q3科沃斯也仅是在成本优势下“以价换量”,仍有较好的盈利能力。
上文分析,科沃斯在2026年的成本优势不再明显,预计不会发起大规模价格战。从我们对2025年双十一价格数据的跟踪来看,科沃斯2025Q4均价环比Q3出现明显下降,一方面因为双十一活动,另一方面,也因为石头推出了P20活水版的滚筒产品,在一定程度上钳制了科沃斯滚筒产品的价格。如果石头2026年推出更多款滚筒产品,科沃斯价格被压制,预计较难大规模投入销售费用或自补。
我们预计2026年石头和科沃斯可能基于旧机型平台迭代低成本机型进行冲量,而新品则会保持相对较平衡的价格,在保持GMV增长的同时又保证净利率不大幅下降。
因此,我们判断,2026年石头和科沃斯在内销市场的价格和费用投放策略皆会比较保守,出现亏损的概率较小。
2025年12月27日,财政部部长蓝佛安在全国财政工作会议上表示,2026年财政将大力提振消费。深入实施提振消费专项行动,继续安排资金支持消费品以旧换新,调整优化补贴范围和标准。这是再次确认2026年“国补”继续的同时,强调了“国补”范围和标准将优化调整。
其中家电品类聚焦冰箱、洗衣机、电视、空调、电脑、热水器六大品类,按产品销售价格的15%给予补贴(不超过1500元);支持智能家居产品(含适老化家居产品)购新补贴,具体补贴品类、补贴标准由地方结合实际自主合理制定。综合来看,我们认为扫地机品类不在国补目录但是可能会有区域性补贴。
根据2026年1月26日追踪来看,扫地机京东渠道有国补,品牌方暂时没有自补。以石头科技热销产品P20 Ultra Plus为例,在京东渠道中,石头科技京东自营旗舰店到手价3653.3元,石头科技官方旗舰店到手价3655元起(领取线上国补资格情况下),均享受国补。
分析P20 Ultra Plus每月销售均价走势,2026年1月终端销售价格已回归历史高点,这代表公司进入2026年不再进行自补,毛利率改善下盈利能力有望环比回升。
考虑到石头科技2025年的净利润均来自于海外市场,国内市场并不贡献净利润。因此,即使考虑到2026年部分地区没有国补,内销收入增速放缓,只要不再亏损,对净利润就不构成影响。我们在上文已经分析过为什么不会“亏钱自补”的逻辑,市场仍担心没有国补,扫地机公司会通过自补进一步造成亏损的情况预计不会再发生。
3
2026年扫地机器人行业竞争进一步缓和,
“突发”应对价格战的次数将减少
12月1日iRobot 发布公告,宣布国内企业杉川收购其1.9亿美元本金和利息的债权,并且此前iRobot已欠杉川1.6亿美元产品代工费用,其中 0.9亿美元已逾期。公司与杉川签订协议,将2025年10月28日到期的债务现金利息(约510万美元)支付时间延长至2026年1月15日。
12月14日,iRobot宣布申请破产法第11章规定的破产保护。经美国法院批准后,其主要代工商兼最大债权人——中国杉川集团将持有iRobot的全部股权,完成对iRobot的收购。
杉川作为iRobot的主要代工商,为iRobot ODM代工生产105/205/405/505/705系列产品,我们认为杉川接手债权及股权属于遇突发事件时自救行为。iRobot前主要债权人凯雷系唯一有抵押债权人(杉川应收货款属于经营债),如果iRobot进行破产清算,资产将不够偿付凯雷债务,杉川货款将全部损失。基于以上考虑,杉川与凯雷进行沟通并收购其对iRobot的债权,防止其破产,尽可能减少损失。
我们认为在杉川接手iRobot全部股权后,预计会采用低成本运营策略,通过削减人员、费用、退出亏损市场等方式先实现盈亏平衡,再通过清库存、聚焦主力市场实现盈利,以此收回货款以及收购款项。杉川作为全球最大的扫地机ODM代工厂商之一,小米、安克、石头、戴森、LG等均为其重要ODM客户,其收购iRobot后预计不会对品牌方面进行大规模投入,避免与ODM客户产生直接竞争。
从我们美国线下情况来下,iRobot美国线下渠道的陈列快速减少,其份额被中国品牌抢占的逻辑仍然不变。
2025年618后,追觅在国内市场显著减少了费用投放以及严控终端售价,市占率出现显著下滑,2025年市占率为11.3%(-5.3pct)。
由于追觅国内市场一直不盈利,预计追觅在国内市场再次大量投放销售费用的可能性较低。
追觅美国亚马逊市占率还较低。2025年美亚实现收入8065万美元(+85.6%,下同),但市占率仍不足10%。追觅进入了美国TARGET线下渠道,未来追觅在美国或给行业带来更激烈的竞争。
欧洲部分国家市占率有所下降。追觅在欧洲市场的费用投放有所克制,追觅德国亚马逊2025年实现收入9563万欧元(+23.5%),其中2025Q1/Q2市占率分别为12.0%/20.7%,分别下滑3.4/5.8pct,市占率下滑明显;追觅在西南欧地区仍然维持强势态势,黑五大促期间,2025M11意大利/西班牙/法国市占率分别为29.1%/18.4%/22.7%,分别环比-2.2/+6.8/+1.6pct。意大利是追觅在欧洲第二重要的市场,盈利能力较强,2023年追觅通过性价比机型快速占领当地市场,石头自2024Q3才开始布局意大利线下渠道,2025年市占率提升显著。我们认为西南欧或许成为石头和追觅竞争的主要地区之一。
欧洲市场是扫地机器人行业净利润来源第一大区,我们判断各品牌不会再欧洲内卷成为第二个中国市场,参考2025年前三季度,石头科技和追觅在欧洲的净利率超过20%,科沃斯净利率也有双位数。
产品方面,云鲸SKU一直比较少,近期主销产品为逍遥002MAX及J6,均为履带类产品,2025Q4销售额分别为2.8/3.2亿元(含上下水及水箱版),2024Q4主销产品逍遥001及J5销售额分别为1.7/9.8亿元,CR2销售额合计下滑48.2%。
渠道方面,国内2025Q4云鲸线上市占率分别为15.1%(-4.3pct),费用投放减弱下市占率出现下滑,无法实现稳定盈利。海外方面,由于低基数仍有一定提升空间,但由于失去先发优势叠加无颠覆性技术创新,预计难以抢占较多市场份额。我们认为云鲸国内份额徘徊,海外市场市场无明显进展主要原因为以下:
1、 产品研发慢以及SKU较少:目前公司共有用4个系列产品,主推J系列和逍遥系列产品,价格带覆盖相对较窄,无法形成有力竞争,对比头部品牌8-10个系列仍有较大差距。
2、 前期错过外销市场,现在较难突破:云鲸早期主要针对国内市场进行研发,创新集中于拖布功能(基站自清洁等),早期的海外客户更注重扫地体验(例如处理长毛地毯能力等),形成需求错配,海外市场一直占比不高。当下海外市场格局相对固定,已经较难突破。
3、 成本较高:云鲸年出货量较头部品牌500万台左右的出货量仍有较大差距,成本较高。2025年,公司主信的履带式产品相较于其他拖布方案,产品也相对较高。
大疆:新进入者声量不大
2025年8月6日,大疆发布首款扫地机新品ROMO系列产品,国补后S/A/P系列定价分别为3759/4319/5439元,上下水版本分别为4239/4799/5919元。产品定位中高端群体,根据奥维数据,2025M8-M12国内市占率为7.5%/2.4%/2.2%/2.7%/3.8%,新品首发后市占率明显下滑未及预期。
我们认为大疆扫地机器人面临的问题主要有:
1、 产品力不足:清洁方面,无拖布抬升功能导致无法处理清洁地毯场景,25000Pa峰值吸力多集中在中心区域,对边角清洁能力相对较弱,顽固污渍清洁能力较差;越障方面,最大越障仅2.5厘米,厨房门槛、厚地毯等场景易卡困。综合来看距离行业头部品牌仍有较大差距,产品需迭代至少一代。
2、 营销费用投放难以持续:公司产品在上市初期依赖发布会、KOL测评、透明机身话题营销等方面投放大量费用,在中长期角度来看无法维持,且产品上市三个月内多次降价,营销投入无法通过毛利覆盖,较难实现盈利。
3、 海外市场暂时未取得突破,缺少利润来源:公司扫地机产品发布时间较晚,出海时间及渠道布局相对滞后,产品在经销商加价后竞争力相对较弱,目前海外市场暂未取得突破。
美的:传统家电巨头减少投入
美的扫地机业务因投入收缩陷入市占率下滑。2024年该业务亏损超2亿元后,研发与市场投入明显向新能源、人形机器人等战略板块倾斜,扫地机领域资源分配不足。公司新品迭代节奏放缓,2025年全年仅推出灵眸 V15 Pro 一款重点产品,在投入减少下市占率下滑,2025Q1-Q4美的扫地机市占率分别为0.6%/0.5%/1.2%/0.5%,分别同比-4.8/-2.2/-3.0/-0.9pct。
4
石头天花板仍很高:
新渠道、新区域、新品类带来新动能
我们认为石头在全球仍然具有较高的天花板,新渠道、新区域及新品类将为公司发展提供新的动能。我们看好公司在国内渗透率提升、美国线下持续拓展、西南欧及新兴市场突破以及洗地机、割草机新品类布局下收入利润双增。
根据奥维云网数据,受到国家以旧换新政策催化,2024年国内扫地机行业线上销售额148.3亿元(+47.4%),其中2024Q4销售额78.2亿元(+86.4%),2025Q1-Q3销售额103.1亿元(+47.0%);价格方面,2024Q4扫地机产品均价3653元(+6.0%),2025Q1-Q3扫地机产品均价3351元(+2.0%)。我们认为国补将帮助更多消费者体验扫地机器人,带动扫地机行业渗透率快速提升,根据我们测算,中国2025年扫地机行业渗透率为4.9%(+0.3pct),我们看好未来消费群体扩张及产品价格带扩张下带动行业销量高增。
竞争格局方面,石头2025M10-11(双十一周期)市占率领先,与科沃斯双寡头格局显现,2025Q4石头/科沃斯/云鲸/追觅/小米市占率分别为35%/29%/15%/9%/6%,CR5为94%,行业集中度维持高位,龙头效应凸显。
从具体产品来看,我们认为渗透率提升主要来源于以下几个方面:
(1)产品力提升:通过产品迭代持续解决清洁效率、智能体验、维护成本三大痛点,性能持续提升下为消费者提供更好的产品体验。
(2)价格带拓宽:通过高端款提价值、中端款走量、入门款拓客的策略,充分激活下沉市场与年轻群体,在国家以旧换新补贴下价格带进一步下拓能够促使更多消费者尝试购买。
(3)技术路径多样化发展:行业从双圆盘占据绝大部份市场份额,到目前平板、双圆盘、活水履带、活水滚筒等多样化技术路径发展,针对不同痛点给予消费者更多选择,并在细分赛道上衍生出机械臂、轮足等新方案,未来在或在具身智能家用机器人发展下带动下有望解决更多消费者痛点,带动渗透率提升。
2025年下半年,石头科技、追觅、云鲸等国内各家头部品牌跟进推出滚筒类产品,售价覆盖3000-5000主流价格带,行业内滚筒产品销售占比明显提升,根据奥维数据,2025年9月科沃斯、云鲸、追觅滚筒产品销售占比为64%/35%/16%,2025年10月提升至80%/76%/17%。石头科技积极布局滚筒类产品,2025Q4推出高性价比滚筒产品P20活水版(2026Q1推出迭代款P20 Ultra 活水版),270mm超长滚筒实现全域增压活水洗地,15mm滚筒智能抬升+自动升降滚筒罩实现地毯“只扫不拖、干湿分离”,在3000-4000元主流价格带保持高性能的同时兼具性价比。
展望国内未来行业,我们认为扫地机行业渗透率仍然有较大提升空间。主要从以下两个角度对比:
角度一:对标海外扫地机行业渗透率,仍有较大提升空间。
复盘海外扫地机行业渗透率,2024年全球扫地机市场渗透率为3.8%左右,在较为成熟的市场中,观察各地区扫地机渗透率情况,亚洲地区中国台湾(15.3%)、新加坡(12.9%),欧洲地区西班牙(21.3%)、捷克(15.5%),美洲地区美国(15.8%)渗透率保持领先,而目前中国大陆扫地机渗透率仅为5%左右。
从产品来看,目前全球头部厂商均来自中国,石头、科沃斯等在产品供给上优于其他市场,本土化生产在成本上具有较大优势,在产品力及价格优势双重驱动下,未来中国扫地机行业渗透率有望进一步提升。
从消费者教育来看,中国扫地机器人市场起步晚,2016年后才进入快速发展期,欧美市场早于中国5-8年开始普及,近年来,随着直播、自媒体的传播以及国补刺激,渗透率有望向欧美靠拢。
角度二:对标白电,渗透率空间仍然广阔
具体从渗透率来看,空调作为必选消费品类渗透率稳步提升,中国大陆城镇空调渗透率由2013年的102.2%提升至2024年的175.7%;扫地机品类作为可选消费品渗透率由2013年的0.5%提升至2024年的4.6%,实现稳步提升,我们认为未来扫地机品类凭借供应链将本,产品力提升以及消费者教育提升,渗透率仍然有较大提升空间。
纵观空调历史渗透率提升,我们可以看到家电下乡、以旧换新政策在其中起到重要作用。
家电下乡:2007年启动的家电下乡政策,以“农村户籍专属补贴”为核心,农村消费者购买指定空调可享受售价13%的财政补贴,直接将主流机型价格拉至农村家庭可承受范围。政策实施期间(2007-2013年),农村家庭空调每百户保有量从2007年的8.5台飙升至2014年的34台,渗透率提升近3倍,中国城镇空调渗透率由2007年的95.1%提升至2012年的126.8%。
以旧换新:2009年以旧换新政策采用“先试点后推广”的推进路径,对新家电售价10%进行补贴,2009年至2011年的家电“以旧换新”政策补贴规模共300亿,拉动消费3420亿元,拉动倍数超10倍,有效对冲了金融危机对家电消费的冲击,并与家电下乡政策形成城乡互补。
对于扫地机行业,在本轮以旧换新政策推动下,扫地机行业规模明显提升。根据奥维数据,2024年扫地机行业线上销售额148.3亿元(+47%),销量427.4万台(+40%),实现量价齐升,2025Q1-Q3销售额103.1%(+47%),销量307.6万台(+44%),本轮家电国补政策在一定意义上有助于高端产品的导入,帮助品牌进行消费者教育,拉动均价提升。展望未来,在本轮国家补贴持续推动下,我们认为中国市场对扫地机的消费者教育进一步提升,未来渗透率仍有较大提升空间。
根据欧睿数据,2024年美国真空吸尘器品类的线下零售销量占比为58.1%,其中线下杂货商/线下非杂货商/线下直营销量占比分别为28.1%/28.7%/0.7%,以Costco、Best Buy、Target、Walmart等大型商超为主的KA渠道贡献了绝大部分销量。
石头2025年美国线下线上销售占比预计约80%/20%,根据我们拆分,石头2025Q3北美区收入预计增长25%,根据魔镜数据,2025Q3石头北美亚马逊收入预计为7721万美元(+21%)。线下渠道入驻流程长,谈判周期久,公司最初以线上模式切入。我们认为未来伴随公司产品口碑与品牌声量持续积累,线下渠道入驻预计顺利进行,未来在线下渠道持续突破下将提供新的增量。
线上渠道方面:
2025黑五数据来看,石头北美扫地机全渠道销量21万台(+58%),其中美国19万台;洗地机全渠道销量+257%,吸尘器全渠道销量+96%。线上电商渠道方面,电商渠道全品类销量+63%,其中亚马逊+63%(市占率40%),官方商城+30%,Tiktok+3000%;线下渠道方面,全品类销量+50%,扫地机各KA渠道bestseller霸榜TOP3。
竞争格局来看,美国竞争相对激烈,市占率排名变化较大,石头市占率持续领先,2025Q4石头/iRobot/Shark/科沃斯/Eufy市占率分别为32%/14%/10%/11%/4%。单品来看,2025黑五石头同样保持领先,Q7M5+及QV35A分列黑五大促前后半场bestsellerTOP1位置,从上榜品牌来看,石头/iRobot/Shark/科沃斯/Eufy进入前十排名的产品数分别为3/2.25/1.5/0/1.75个。
线下渠道方面:
新进入者一般需要先进行多轮商务谈判,然后进入线下商超的线上平台试销,最后才会替代线下其余品牌展位,时间较为漫长。目前石头扫地机产品已经突破Costco渠道,Target渠道SKU陈列有所增加,我们预计随着未来新渠道入驻及陈列SKU数量增加,线下份额将逐步提升。
Target渠道:在售产品为Qrevo Curve、Q Revo Pro、Q10 PF+以及渠道特供机型,售价分别为799.99/499.99/319.99/399.99美元,凭借领先的产品力在中端价格带保持较低折扣。
Costco渠道:QX Revo入驻,售价499美元,相较于Bestbuy、Target渠道产品售价更低,更容易形成放量。
Bestbuy渠道:Shark占据主导优势,石头在2025年曾进驻过Bestbuy渠道,但由于该渠道2026年线下和Shark独家合作,2026年线下对石头没有增量。Shark品牌在美国线上做得并不优秀,我们认为,Bestbuy后续引入其他扫地机器人品牌的概率较高。
对比来看iRobot,Bestbuy渠道产品陈列相对完善;Target渠道产品陈列明显减少,主要陈列105/205/405以及705产品,货架展位被石头明显抢占;Costco渠道展位陈列明显较少,部分门店已撤柜。
具体从线上官网看各大KA产品入驻情况,
Target:以洛杉矶为例(邮编90001),目前Target商城已上线13款扫地机产品,7款洗地机产品。对比2024年数据来看,2024年初主销产品S7 Max Ultra在定位点12公里内仅3家门店能够实现线下自提,2026年初主销产品Qrevo Pro在定位点附近12公里内有20家门店能够实现线下自提,线下门店渗透率明显提升,预计已有30%门店支持石头主销产品自提。
Costco:以洛杉矶为例(邮编90001),目前Costco商城已上线3款扫地机产品(QX Revo及其迭代款),其中1款仅支持线上购买,以QX Revo基础款为例,在定位点附近12公里内共有6家门店能够实现线下自提,线下门店渗透率预计为35%。
Best Buy:以洛杉矶为例(邮编90001),目前BestBuy商城已上线15款扫地机产品9款洗地机产品,在定位点附近12公里内10家门店均能实现自提,预计为非店内陈列,自提形式为预定—配送至门店—门店提货形式,我们预计线下门店渗透率预计为10%。
我们认为未来以Best Buy、Target、Walmart等大型商超为主的KA渠道仍将贡献绝大部分销量,我们以产品入驻门店渗透率为基础进行测算,我们认为在未来公司在Target、Costco、Bestbuy渠道的线下门店渗透率有望持续提升,Walmart及Low‘s等线下渠道实现货架突破,根据我们测算,目前五大KA渠道公司入驻门店数量预计约910家,从中期角度来看(2年左右),入驻门店数量有望提升至3140家(+245%),长期角度看看(5年+),入驻门店数量有望提升至5880家(+546%),基本实现对全美线下渠道覆盖。
石头2025年欧洲线下线上销售占比预计约50%/50%,根据我们拆分,石头2025Q3欧洲区收入预计增长51%,根据魔镜数据,2025Q3石头德国亚马逊收入为4688万欧元(+44%),法国亚马逊收入为225万欧元(+105%)。
2026年1月2日,石头科技与西班牙足球俱乐部皇家马德里在马德里正式签署全球战略合作伙伴协议,以“巅峰会晤,强者联袂”为主题开启多年合作征程。未来,石头将通过球场展示、主题营销、球员故事传播等形式在皇马全球数亿球迷前实现品牌曝光,显著提升品牌知名度,促进其在欧洲品牌影响力不断提升,进而辐射全球。
线上方面:
石头在欧洲线上渠道持续保持强势,黑五单品多价格带开花,其中Saros 10R在美国(售价999美元)、德国(售价859欧元)黑五市占率第一,单品销售分别为773万美元/1600万欧元,中低端产品QV 35S、QV 35A、Q7M5+持续占据亚马逊榜单前列。
黑五全周期数据来看,欧洲扫地机全渠道销量39万台(+41%),其中西欧31万台;洗地机全渠道销量+361%,吸尘器全渠道销量+96%。线上电商渠道方面,全品类销量+59%,扫地机销量+50%,洗地机销量+255%,亚马逊欧洲市占率42%,德法西市占第一、英意市占第二;线下渠道方面,西欧销量4.5万台(+76%),其中法国+133%,瑞士+321%,意大利+1103%,东北欧销量8.4万台,扫地机品类市占率第二(销量+102%),洗地机品类市占率第一(销量+294%)。
具体拆分地区来看市场格局:
德国亚马逊保持市占率领先位置,2025Q4石头/追觅/科沃斯市占率分别为39%/23%/18%。单品来看,2025黑五石头同样保持领先,QV35S保持黑五大促全周期bestsellerTOP1位置,从上榜品牌来看,石头/追觅/科沃斯进入前十排名的产品数分别为5.25/2.5/1.25个。
西南欧地区同样实现迅速突破,石头加大了西南欧等追觅强势市场的投入,并且取得了很好的成绩,其中西班牙/意大利亚马逊2025M11市占率分别为23.3%/19.9%,保持市占率第一位置,亚马逊黑五销售额持续领先,法西市占第一、英意市占第二。
线下方面:
我们在2024年选取了欧洲地区五个代表国家(北欧芬兰、德国、西南欧的法国、意大利、西班牙)的8个KA、15家线下门店进行研究,发现欧洲线下渠道中,海外品牌扫地机产品力较弱,中国品牌大多为全基站产品,具体拆分来看:
(1)一梯队德国、北欧:2024年中国品牌扫地机线下展位占比在德国和芬兰分别达79%/77%。石头渠道力较强、旗舰新品铺货顺利,我们预计北欧市占率超40%,德国超30%。
(2)二梯队法国:2024年中国品牌线下展位占比分别为44%,石头2024年4月进驻,2024年Boulanger及Darty渠道铺货覆盖率约30%,截至2026年已实现100%完全覆盖,未来随着渠道不断加速突破、有望复制德国市场成功。
(3)三梯队意大利:2024年中国品牌线下展位占比为30%。2024年7月石头进入意大利市场,并于2024Q3进入意大利线下渠道,截至2026年Media World等渠道铺货覆盖率持续提升。
(4)四梯队西班牙:2024年中国品牌线下展位占比为22%,市场仍被本土品牌Cecotec和iRobot占领,中国品牌有较大的提升潜力,石头于2025年5月入驻西班牙线下渠道,2026年渠道持续拓展。
韩国市占率保持领先,中东、东南亚、东亚成长空间大。根据我们拆分,石头2025Q3亚太区收入预计增长51%。从黑五数据来看,澳洲扫地机全渠道销量3.6万台(+96%),其中亚马逊销量+355%;洗地机GMV+113%;日本扫地机全品类销量+65%,GMV+130%,其中扫地机销量+55%,洗地机销量+500%;中东扫地机总销量+154%,GMV+78%;土耳其扫地机品类市占率第一;俄罗斯11月全渠道销量+316%。
拆分市场来看,根据欧睿数据,2024年韩国/澳大利亚/中国台湾/印度尼西亚/中东非/马来西亚扫地机销售额分别为2.68/1.38/1.26/0.22/0.69/0.32亿美元,5年CAGR分别为15%/7%/10%/18%/10%/16%,中东、东南亚、东亚均拥有较大成长空间。
从市占率情况来看,
石头在韩国、中国台湾、澳大利亚等经济发达且市场规模较大地区市占率较高,根据欧睿数据,2024年韩国、中国台湾、澳大利亚市占率分别为30%/30%/25%,我们预计主系石头在发达地区布局较早,且产品主要定位中高端,发达地区产品负担能力强、人均教育程度高。
中东地区来看,石头在中东同样拥有较高市占率,2024年阿联酋/以色列市占率分别为23%/20%,同样系当地经济发达、产品负担能力较高所致。但由于产品进入时间较晚,市场规模还有较大提升空间。
东南亚地区来看,石头目前在印度尼西亚、马来西亚、越南等地区市占率还有较大提升空间,2024年市占率分别为14%/8%/6%。
我们预计2025年石头在韩国的市占率超50%,澳洲市占率达40%,实现持续持续提升。未来石头有望在东亚持续保持高市占率基本盘;中东地区稳固市占率的同时受益于行业规模扩张,东南亚地区伴随消费者教育提升,产品价格带上移下市占率持续提升。综合来看,中东、东南亚、东亚仍有较大成长空间。
国内方面,石头在国内洗地机市占率实现突围。2025Q3中国中国洗地机内销额17.8亿元(+55%),石头洗地机内销额4.2亿元(+1250%),市占率23.8%(+21.1pct),市占率实现有效突围,从SKU来看,石头A30 PRO、A30 STEAM、A30PRO ULTRA作为爆款,持续占据国内洗地机品类出货前十行列。
公司洗地机产品2025Q2开始进入亚太市场,2025Q3开始进入欧美市场。
北美方面,线上黑五市场份额预计提升至20%;线下石头F25成功入驻美国Target渠道,售价399.99美元,折扣率为30%(到手价279.99美元),折扣率与添可、必胜等品牌接近,到手价略高于友商,保持相对较高品牌调性。大型KA线上官网方面,Target官网F25、H60系列共7款产品在售;Best buy官网F25、H60系列共8款产品在售。
欧洲方面,线上主要市场市占率前三;线下洗地机产品已经成功入驻德国主要大型KA渠道,线上方面,各大主要亚马逊站点均实现入驻。
展望2026年,我们认为伴随公司产品矩阵进一步丰富(价格带持续上移)及规模效应持续,盈利能力有望稳步提升,国内洗地机业务预计不会形成亏损,海外占比持续提升,海外洗地机业务净利率维持中高个位数。整体来看,我们认为2026年洗地机业务有望实现盈利。
割草机方面,1月6日,2026年美国国际消费电子展(CES)在拉斯维加斯开幕,石头科技推出三款割草机器人新品(RockMow X1、RockMow X1 LiDAR、RockNeo Q1等),其中X1分1000平及3000平两个SKU,X1 LiDAR分2000平一个SKU。具体来看产品:
(1)入门级 RockNeo Q1面向首次尝试智能割草、注重性价比的家庭用户;
(2)旗舰RockMow X1采用厘米级RTK与VSLAM融合导航,适用于复杂庭院环境;
(3)RockMow X1 LiDAR集成Sentisphere激光雷达、四驱牵引、主动转向与动态悬挂系统,满足有更高设置要求的用户。四轮驱动可轻松克服高达80%(38.7°)的陡坡,并清除6厘米高的障碍物;平稳转弯可保护草坪免受拖累和损坏。动态悬挂系统保持割草机和刀片稳定,实现一致的完美切割,全自动PreciEdge切割模块可实现1.2英寸(3厘米)边缘切割,最大程度减少手动修剪。
2026年2月,石头科技正式在德国市场开启销售,公司与德国本土专业经销商deinmäher.de达成合作,后者成为Roborock割草机器人在德国的首家官方授权经销商。deinmäher.de位于杜德施塔特,拥有工作室和实体店,为用户提供产品咨询、售后服务等全方位支持,这一合作模式显示出石头科技对欧洲市场的重视——通过本地化渠道深耕市场,而非单纯的线上销售策略。
本次石头在德国销售的产品主要覆盖Q系列(2款)、S系列(2款)、Z系列(4款)三个系列产品,覆盖799-3499欧元价格带。具体拆分系列来看:
(1)Q系列:两款产品RockNeo Q105( 799欧元)、RockNeo Q110(1,199欧元),Q105配备AI智能地图绘制、自动边界识别功能,适合中小型家庭花园,Q110预计在功能和续航上较Q105有所升级。
(2)S系列:两款产品Rockmow S108(1,399欧元)、Rockmow S115(1,599欧元)。在保留AI智能地图、无边界线摄像导航等核心功能基础上,新增为花园不同区域定制切割高度,还能在草坪上设计剪裁图案,覆盖面积可达1000平方米。
(3)Z系列:四款产品RockMow Z115 AWD(1,999欧元)、RockMow Z120 AWD LiDAR(2,699欧元)、RockMow Z130 AWD(2,999欧元)、RockMow Z150 AWD(3,499欧元,旗舰型号),Z系列产品配备全轮驱动系统,拥有大面积覆盖能力(旗舰型号Z150可覆盖5000平方米以上大型草坪),其中Z120型号搭载激光雷达,可实现更精确的定位和避障。
根据deinmäher.de官网信息,产品预计将于2026年3月起陆续发货,刚好与欧洲春季割草机相吻合。
我们认为石头进入割草机器人赛道的核心竞争力如下:
技术端:
(1)全地形通过技术:解决“爬坡”与“悬挂”的物理痛点。旗舰机型上,石头科技采用了全轮驱动系统,这种四轮独立电机驱动设计提供了极强的牵引力,使其能够征服高达80%(38.7°)的陡坡,并能轻松跨越6厘米高的障碍物。此外还引入主动悬挂与转向系统, 悬挂系统能自动调节离地间隙,确保刀盘始终贴地,避免漏割;主动转向则让机器在转弯时更灵活,且对草坪的撕扯更小,保护草皮。
(2)融合感知与AI算法:Sentisphere™ AI 环境感知。石头科技将室内扫地机的强项—视觉与多传感器融合,成功迁移到了光线多变的户外环境。采用RTK+双目视觉+激光雷达的多模态融合定位方案,确保了机器在强光、树荫或夜间都能正常作业。
(3)极致的边缘处理技术:3cm超小切割盲区。传统割草机通常会在边缘留下7厘米甚至更宽的未修剪草带,需要人工补刀。石头科技通过优化刀盘布局和机身结构设计,实现了仅3厘米的切割盲区。
渠道端:
石头扫地机产品在欧洲、北美等线下以经销商模式为主,线上通过与亚马逊等主流电商平台深度合作,实现了线上线下的全渠道覆盖。我们认为割草机器人主销市场为德语区及北欧,石头在这些地区扫地机产品市占率高,品牌具有较高知名度;线下方面,扫地机线下经销模式积累较多渠道开拓经验,经验可复用至割草机渠道开拓,线上方面,割草机运营可借鉴扫地机亚马逊运营经验。
2025年割草机器人产品线研发相关投入已基本完毕,销售预计以海外渠道为主,采用DEALER经销模式。展望2026年,我们认为在研发有效均摊下,伴随欧洲及北美地区陆续放量,全年预期销量4-6万台,割草机器人业务预计能够实现盈利。
我们预计2025年公司洗衣机业务亏损5-6亿元,对整体利润产生较大影响。2025年6月由于洗衣机业务进展未及预期,公司对洗衣机事业部进行调整,撤销独立洗衣机事业部,核心业务团队并入清洁电器板块统一管理,对人员进行优化,仅保留小洗和部分研发和售后。
展望2026年,我们认为在2025年下半年大洗持续去库存动作下库存压力明显降低,公司在保持必要的投入外不会再次进行大规模营销,但由于公司仍保留迷你洗衣机业务,仍有部分研究及售后人员,预计2026年洗衣机业务亏损1-2亿元,较2025年减亏约4亿元。
石头扫地机器人2025年长手(机械臂),2026年长腿(轮足),向具身智能方向持续迈进。
2025年“长手”:石头科技在2025年CES展上发布了革命性产品Saros Z70,这是全球首款量产的带机械臂的扫地机器人,配备了OmniGrip智能可折叠机械臂,能够清理以往难以触及的区域。
2026年“长腿”:石头科技在2026年CES展上推出了全球首款采用轮腿融合架构的扫地机器人Saros Rover。该产品的每个轮子都像一条可以独立伸缩和升降的“腿”,能够模仿人类的行走方式。这意味着它不仅能上下楼梯,还能在斜坡、高门槛等复杂地形上保持机身水平,稳定移动和清洁。这标志着家用服务机器人正式从“二维平面”迈入了“三维空间”时代。
石头科技产品“长手”“长腿”突破的背后,是“具身智能”理念的落地。智能设备不再仅仅依赖预设程序,而是能通过传感器感知物理环境,实时做出决策并行动。我们可以把这两个产品理解成过度产品,虽然不走量,但该产品是具身智能家庭服务机器人方向的必经之路,我们认为具身智能家庭服务机器人对比人形机器人,在应用场景、成熟落地速度等方面更具备优势,或将更快在2C端商业化。
5
盈利预测与投资建议
2026年公司洗衣机/洗地机/割草机预计分别减亏4/2/1亿元,预计洗地机整体、扫地机国内市场有望扭亏为盈,割草机有望实现盈亏平衡,考虑到2025H2内销市场自补对净利润产生负向影响以及新业务亏损,2026年新业务大幅减亏以及外销市场20%以上增长,我们下调2025年、上调2026-2027年盈利预测,预计2025-2027年归母净利润为13.4/24.1/32.0亿元(2025-2027年原值分别为15.3/23.8/31.4亿元),对应EPS为5.17/9.28/12.35元,当前股价对应PE为27.6/15.4/11.5倍。石头科技已成扫地机器人全球第一品牌,看好公司品牌优先策略下,收入规模快速提升,盈利能力企稳改善,维持“买入”评级。
6
风险提示
(1)行业竞争加剧:国内外市场仍然存在差异化竞争,若未来行业竞争加剧,参与价格竞争导致终端销售价格下滑可能会影响公司利润率水平。
(2)渠道拓展不及预期:欧洲线下渠道较为强势,特别是在利润率的诉求上,如果与品牌方无法达成一致,可能会影响线下渠道拓展进度。
(3)海外需求不振:公司国外收入占比高于国内,当前海外就业情况、通胀以及库存等面临不确定性,可能会影响外销业务。
(4)新品销售不及预期:海外消费者对老品接受度较国内更高,当前公司经销商提货预计以新品为主,动销可能不及预期。
注:内容来自于网络资讯,如有侵权请及时联系删除。


Copyright © 2019-2025 丨 深圳市猎英信息咨询有限公司 丨
粤ICP备2024337237号-3 丨
粤公网安备44030002009711号 丨
地址:深圳市龙华区大浪街道工业园路1号1栋凯豪达大厦1209 丨 EMAIL:hr@lieying.work